Canada's Additions to Reserve/Reserve Creation Policy Directives
PDF Version (534 KB, 38 pages)
Table of contents
- Directive 10 – 1: Additions to Reserve/Reserve Creation
- 1.0 Preamble
- 2.0 Application, purpose
- 3.0 Effective dates
- 4.0 Definitions
- 5.0 Interpretation
- 6.0 Context
- 7.0 Objectives
- 8.0 Principles
- 9.0 Reserve Creation
- 10.0 Selection area
- 11.0 Reserve Creation Proposals
- 12.0 Proposal assessment
- 13.0 Financial implications
- 14.0 Community consent
- 15.0 Dispute resolution
- 16.0 Roles and responsibilities
- 17.0 Policy assessment and review
- 18.0 Legislation and related policy instruments
- 19.0 Enquiries
- Directive 10 – 1, Annex A: Reserve Creation Proposal Criteria
- 1.0 Duty to Consult - aboriginal or treaty rights
- 2.0 Environmental Management
- 3.0 Improvements to Proposed Reserve Land
- 4.0 Other federal government departments and agencies
- 5.0 Existing encumbrances or charges
- 6.0 Third party access
- 7.0 Land descriptions
- 8.0 Provincial or territorial considerations
- 9.0 Essential Services
- Directive 10 - 1, Annex B: Special circumstances policy requirements
- Directive 10 - 1, Annex C: Guidelines for First Nation-Local Government agreements
- Directive 10 – 2: Reserve Creation Process
- Resource 1: Reserve Creation Proposal Intake
- Resource 2: Reserve Creation Proposal Development Checklist
- Resource 3: Reserve Creation Joint Work Plan
- Directive 10 – 3: Additions to Reserve/Reserve Creation Transition Guidelines
Directive 10 – 1: Additions to Reserve/Reserve Creation
1.0 Preamble
These 2016 Additions to Reserve/Reserve Creation Policy Directives were previously referred to as the 2016 Policy on Additions to Reserve/Reserve Creation and formerly included as chapter 10 of the 2002 Land Management Manual.
In collaboration with Indigenous partners, Indigenous Services Canada (ISC) and Crown-Indigenous Relations and Northern Affairs Canada (CIRNAC) completed administrative updates to align with the creation of ISC and CIRNAC, to reflect the Additions to Reserve legislative framework and to implement the interim changes approved by the Minister of Crown-Indigenous Relations in December 2024 as part of the broader redesign of the Additions to Reserve policy and processes.
2.0 Application, purpose
These directives on Additions to Reserve/Reserve Creation provide guidance with respect to the assessment, acceptance and implementation of Reserve Creation Proposals. Reserve Creation may be used to fulfill Canada's legal obligations and may further serve a broader public interest by supporting the community, social and economic objectives of First Nations by expanding a First Nation's Reserve land base.
3.0 Effective dates
3.1 These directives are issued under the authority of the Minister of Crown-Indigenous Relations (CIR) and are administered by the Department of Indigenous Services Canada (ISC). The directives went into effect on July 27, 2016. These administrative updates went into effect on December 1, 2024.
3.2 The directives include all annexes and replace all prior policies, interim policies, directives, standards, procedures and guidelines relating to Reserve Creation, including Additions to Reserve. Reserve Creation Proposals submitted prior to July 27, 2016, will be processed in accordance with Directive 10-3: Additions to Reserve/Reserve Creation Transition Guidelines.
3.3 In these directives, the term Reserve Creation may refer to both Additions to Reserve and the creation of New Reserves. Likewise, Additions to Reserve (ATR) may be used interchangeably to refer to Reserve Creation.
4.0 Definitions
The following definitions apply in these directives:
Addition to Reserve means the act of adding land to an existing Reserve land base of a First Nation.
Agreement means any written agreement to which Canada is a party that includes provisions with respect to Reserve Creation.
Addition of Lands to Reserves and Reserve Creation Act, S.C. 2018, c. 27, s. 675 or ALRRCA is an Act to facilitate the setting apart of lands as reserves for the use and benefit of First Nations and the addition of lands to reserves.
Approval in Principle (AIP) is a term applicable only to the 2001 policy. It means ISC's decision to recommend a proposal for consideration by the Minister for Reserve status by means of a Ministerial Order. An AIP is given by the Regional Director General. Where conditions are attached to the AIP, they must be satisfied before a Ministerial Order recommendation can be made.
Canada means His Majesty the King in right of Canada, the federal government.
CIRNAC means Crown-Indigenous Relations and Northern Affairs Canada.
Duty to Consult or DTC means the obligation of the Crown as a whole to consult with Indigenous peoples and accommodate where appropriate when the Crown contemplates conduct that might have an adverse impact on asserted or established aboriginalFootnote 1 or treaty rights protected by section 35 of the Constitution Act, 1982.
Environmental Site Assessment or ESA means an analysis of Proposed Reserve Land with respect to past and present uses, as well as on-site and off-site activities that may have the potential to affect the Proposed Reserve Land's environmental quality, including the health and safety of occupants and residents.
Framework Agreement on First Nation Land Management Act, S.C. 2022, c. 19, s. 121 or FAFNLMA is an Act respecting the Framework Agreement on First Nation Land Management.
Framework Agreement on First Nation Land Management or FAFNLM means the agreement signed by Canada and 13 First Nations on February 12, 1996, and signed by other First Nations after that date, as amended from time to time in accordance with its provisions.
First Nation or Band means a band or First Nation as defined under the Indian Act, the ALRRCA or the FAFNLM.
ISC means Indigenous Services Canada, whose mandate is to work collaboratively with partners to improve access to high quality services for First Nations, Inuit and Métis.
Joint Reserve means a Reserve that is set apart for the use and benefit of more than 1 First Nation.
Letter of Support or LOS means a letter from ISC officials to the First Nation that states that the First Nation's Reserve Creation Proposal will be supported by ISC officials to the extent indicated in these directives and identifies the criteria that must be satisfied before ISC officials will recommend the Proposed Reserve Land for Reserve Creation.
Local Government means a city, town, village or other built-up area with municipal, regional district or other authority and includes a rural or urban municipality, as defined in relevant provincial or territorial legislation.
Mines and Minerals means mines and minerals, precious or base, including oil and gas.
Minister means the Minister of Crown-Indigenous Relations.
New Reserve means the act of creating a Reserve for a First Nation with no existing Reserve land base.
Proposed Reserve Land means land proposed by the First Nation for Reserve Creation.
Reserve means a reserve as defined under the Indian Act.
Reserve Creation means the act of adding land to an existing Reserve or creating a new Reserve for a First Nation by Ministerial Order.
Reserve Creation Proposal means the formal proposal by a First Nation to add land to an existing Reserve or to create a New Reserve by Ministerial Order.
Reserve Creation Proposal Criteria means the relevant requirements and criteria set out in annexes A and B of Directive 10-1 of these directives and any other requirements or criteria as determined by ISC.
Services means fire and other emergency response, as well as water, wastewater, solid waste and road maintenance.
5.0 Interpretation
5.1 Where the criteria or requirements in these directives are inconsistent or conflict with the provisions in an Agreement, including but not limited to a treaty land entitlement, other specific claim or self-government Agreement, the provisions of the Agreement will prevail to the extent of the inconsistency or conflict.
5.2 Any reference in these directives to a statute or regulation includes any amendment to that statute or regulation and any successor statute or regulation. Any reference to a policy, directive, standard, procedure or guideline includes any amendment to that policy, directive, standard, procedure or guideline.
6.0 Context
There is no statutory authority under the Indian Act to set apart land as a Reserve. Authorities to set apart land as Reserve are found in the Addition of Lands to Reserves and Reserve Creation Act and the Framework Agreement on First Nation Land Management, as ratified by the Framework Agreement on First Nation Land Management Act.
Additions to Reserve and Reserve Creation are approved when land, the title to which is vested in His Majesty in right of Canada or for which His Majesty in right of Canada has the administration and control, is set apart for the use and benefit of a First Nation as Reserve land through Ministerial Order made by the Minister of Crown-Indigenous Relations.
7.0 Objectives
These directives are intended to:
- provide clear policy direction for Reserve Creation
- promote consistent assessment, acceptance and implementation of Reserve Creation Proposals where possible
- consider the interests of all parties and find opportunities for collaboration where possible. A joint work plan can be a useful, facilitative tool
- streamline the process for Reserve Creation Proposals
8.0 Principles
The following principles must be respected in the application of these directives:
- Nothing in these directives guarantee that any Reserve Creation Proposal will ultimately result in a particular parcel of land being set apart as Reserve. The final decision to set apart land as Reserve rests with the Minister of Crown-Indigenous Relations
- ISC will account for asserted or established aboriginal or treaty rights of First Nations, Inuit and Métis peoples before setting apart lands as Reserve. ISC will ensure that the duty of the Crown to conduct meaningful consultation on these rights is fulfilled
- Provinces or territories must be consulted, but have no general or unilateral veto with respect to a Reserve Creation Proposal. Canada promotes a reconciliation-focused approach when First Nations and Local Governments, provinces, territories or third parties are seeking to resolve issues related to Reserve Creation. If there are outstanding issues or concerns arising from these negotiations, Canada may nonetheless agree to support the Reserve Creation
- Options to address third party interests or rights on lands will be identified when processing Reserve Creation Proposals
- Reserve Creation Proposals will make cost effective use of financial resources
- Suspected or known environmental contamination does not preclude adding land to Reserve where:
- The First Nation provides to Canada an Environmental Site Assessment that meets the standards established by the Canadian Standards Association and is suitable for the First Nation's intended land use
- If applicable, the First Nation has identified a party that has accepted financial responsibility for addressing known or suspected environmental contamination and the First Nation and Canada are satisfied by the assurance offered by the party. A party may include a municipality, province, federal government department or agency, the First Nation or a third party
- Even if a party other than a federal department or agency has accepted financial responsibility for addressing known or suspected environmental contamination, the First Nation remains eligible to apply for federal funding which can assist with other environmental remediation under the terms and conditions of federal programs as they may apply from time to time
- The First Nation will not have to provide an updated Environmental Site Assessment during the time that a Reserve Creation Proposal is under consideration if the First Nation confirms that there has not been a significant change in the status of the lands
- Reserve Creation Proposals will comply with applicable federal requirements for land acquisition and management
- The use and development of community and land use planning tools is encouraged to facilitate continued or ongoing works after Reserve Creation or Addition to Reserve
- ISC encourages accountability and transparency through the entire Additions to Reserve process. This can be achieved by communicating key milestones and decision points, where appropriate, to community members using tools such as the National Additions to Reserve Tracking System (NATS)
9.0 Reserve Creation
All Reserve Creation Proposals will be considered by Canada whether or not there is a legal obligation.
Where there is a legal obligation by Canada or an Agreement that contemplates Reserve Creation, the First Nation will identify that the lands are part of that legal obligation in the Reserve Creation Proposal. Examples of legal obligations include the following:
- settlement Agreement, such as treaty land entitlement or other specific claims Agreement
- Self-government Agreement
- land exchange Agreement
- land transaction with a reversionary interest or right to Canada or the First Nation
- Agreement for return of former Reserve land where there is no express reversionary interest or right
- Agreement with a landless Band
- Agreement for the relocation of a community, the expansion of an existing reserve land base or the establishment of a New Reserve
- Specific Claims Tribunal decision
10.0 Selection area
The Proposed Reserve Land should normally be located within a First Nation's treaty or traditional territory. Where there is an Agreement, Proposed Reserve Land may be outside the First Nation's treaty or traditional territory, but within the province or territory where the majority of the First Nation's existing Reserve land is located.
11.0 Reserve Creation Proposals
11.1 In order for Reserve Creation to be considered under these directives, a First Nation must provide a Reserve Creation Proposal that satisfies the minimum proposal requirements set out in Directive 10-2: Reserve Creation Process.
11.2 All Reserve Creation Proposal Criteria identified in a Letter of Support must be met before ISC will submit a Reserve Creation Proposal to the Minister for approval.
12.0 Proposal assessment
12.1 Before issuing a Letter of Support for a Reserve Creation Proposal, ISC will fully review and assess the Reserve Creation Proposal in accordance with Directive 10-2: Reserve Creation Process. This includes considering the Reserve Creation Proposal put forward by the First Nation, the Reserve Creation Proposal Criteria required to complete the Reserve Creation (see annexes A and B of these directives) and the responses from provincial, territorial and Local Governments.
12.2 In providing the Reserve Creation Proposal submission to the Minister of Crown-Indigenous Relations, ISC may deliver context to the Minister with regards to the First Nation's current and historical interactions with the Crown and with provincial, territorial and Local Governments. These may include:
- fulfillment of legal obligations or Agreements of Canada
- implementation of Reserve Creation Proposals related to Specific Claims Tribunal decisions
- economic development potential of the Reserve Creation on residents of the surrounding area
- costs related to the provision of services to the First Nation and the Local Government where the First Nation is the service provider
- revenue adjustments resulting from a change in tax status
- financial implications for Canada
- existing First Nation, provincial, territorial, regional or Local Government land use plans
- regional infrastructure management
- regional traffic or transit management plans
- protected or environmentally sensitive areas, such as national parks, Agricultural Land Reserves in British Columbia or Greenbelt lands in Ontario
- culturally sensitive areas, such as First Nations burial, wildlife harvest or plant cultivation, archaeological or ceremonial sites
12.3 If ISC chooses to support a proposal, the Letter of Support will identify any relevant criteria, including criteria set out in annex A or B where applicable, that must be satisfied before Proposed Reserve Lands will be recommended to be set apart as a Reserve.
12.4 If a proposal will not be supported, ISC will provide a written explanation to the First Nation.
13.0 Financial implications
13.1 In the absence of an Agreement or other arrangement providing funding, ISC is not obligated nor prevented by these directives from providing funding for Reserve Creation activities, including:
- land acquisition
- surveys
- Environmental Site Assessment activities, remediation and monitoring or mitigation activities or other environmental costs
- transactional costs associated with land acquisition
- incremental costs resulting from negotiations with Local Governments
- any additional funding for infrastructure housing or other capital costs
13.2 ISC will assess any foreseeable financial implications for Canada, as well as potential sources of funding relevant to the intended use of the Proposed Reserve Land, before a Letter of Support is issued.
14.0 Community consent
14.1 A Band Council Resolution is required for all Reserve Creation Proposals.
14.2 First Nations that want to establish a Joint Reserve will need to consult their respective communities and obtain their consent to form a Joint Reserve with one another. A First Nation may use their own respective and established community consultation and consent processes or they may design a new process together. Community votes may be part of the process if desired by the member First Nations of a Joint Reserve.
15.0 Dispute resolution
15.1 Canada promotes a reconciliation-focused approach when First Nations and Local Governments, provinces, territories or third parties are seeking to resolve issues related to Reserve Creation. The process should include a facilitative mechanism informed by First Nation dispute resolution mechanisms.
15.2 Where there are outstanding issues or concerns arising from negotiations between First Nations and Local Governments, provinces, territories or third parties, and dispute resolution options have been explored, Canada may nonetheless agree to support the Reserve Creation.
16.0 Roles and responsibilities
16.1 The Minister of Crown-Indigenous Relations is responsible for the decision to approve Reserve Creation through the issuance of a Ministerial Order.
16.2 ISC officials are responsible for:
- the administration of these directives
- the issuance of clarification bulletins where an aspect of these directives is either ambiguous or inconsistent with another aspect of these directives
- the issuance of amendments, as may be required from time to time for the effective implementation of these directives, to any of the resources set out in Directive 10-2: Reserve Creation Process of these directives
- the review and consideration of whether to issue a Letter of Support for Reserve Creation Proposals
17.0 Policy assessment and review
17.1 At the time of this document's original publication, joint review of the effectiveness of the 2016 policy was to be conducted by Canada, as guided by a steering committee that includes First Nations stakeholders. ISC encourages ongoing evaluation and feedback on these directives' effectiveness from all parties to whom they may apply.
17.2 The effectiveness of these directives and review of their implementation is examined by ISC using the results of assessments of the directives and other related instruments that flow from them. ISC is tasked with the identification and undertaking of any additional monitoring and assessment activities as necessary to conduct effective review, including receiving ongoing feedback on the Directive's effectiveness from ISC regions and First Nations stakeholders.
18.0 Legislation and related policy instruments
Legislation and policy instruments applicable to the Additions to Reserve and Reserve Creation Directives include but are not limited to the following:
18.1 Legislation
- Indian Act
- Constitution Act(s)
- Addition of Lands to Reserves and Reserve Creation Act (ALRRCA)
- Framework Agreement on First Nation Land Management (FAFNLM) and the Framework Agreement on First Nation Land Management Act (FAFNLMA)
- Federal Real Property and Federal Immovables Act and regulations
- Impact Assessment Act 2019 (IAA) and regulations replacing the Canadian Environmental Assessment Act 2012 (CEAA)
- Species at Risk Act
- Canada Lands Surveys Act and regulations
- Indian Lands Agreement (1986) Confirmation Act, 2010 (Statutes of Ontario)
- Indian Lands Agreement Act (1986)
- Specific Claims Tribunal Act
- National Parks Act
- First Nation Fiscal Management Act
- First Nations Commercial and Industrial Development Act
- Canadian Environmental Protection Act, 1999
18.2 Related policy instruments
- ISC's Land Management Manual
- ISC's New Bands and Band Amalgamations Policy
- ISC's Environmental Management Processes on Reserve
- ISC's Designation Policy
- Treasury Board's Directive on the Management of Real Property
- ISC's Indian Lands Registration Manual
- CIRNAC's Specific Claims Policy
- Canada's Aboriginal Consultation and Accommodation Updated Guidelines for Federal Officials to Fulfill the Duty to Consult
- First Nation Taxation Commission and Federation of Canadian Municipalities for information on First Nation/municipal tax and service agreements and models
- Framework Accord between ISC and the Department of Natural Resources Canada (NRCan). Contact your regional Survey General Branch office at NRCan for a copy of the current agreement in effect or find the agreement at Interdepartmental and Intergovernmental Agreements | National standards for the survey of Canada Lands
19.0 Enquiries
To learn more about these directives or to get any of the above-noted references, contact:
Email: infopubs@sac-isc.gc.ca
Phone: (toll-free) 1-800-567-9604
Directive 10 – 1, Annex A: Reserve Creation Proposal Criteria
These criteria apply to all Reserve Creation Proposals and include, but are not limited to:
1.0 Duty to Consult, aboriginal or treaty rights
1.1 As provided in clause 8.0(b) of these directives, ISC will consider the asserted or established aboriginal or treaty rights of First Nations, Inuit and Métis peoples before setting apart lands as Reserve.
1.2 Before Reserve Creation, ISC will assess whether the Crown has met its Duty to Consult, where the duty exists, with First Nations, Inuit and Métis peoples, as applicable, where Crown action related to the Reserve Creation may have an impact on aboriginal or treaty rights. ISC will follow the applicable policies and guidelines of the Government of Canada relating to the Duty to Consult when considering a Reserve Creation Proposal.
1.3 This assessment may also include examination of any prior consultations conducted by other parties.
2.0 Environmental management
Further clarity can be found in ISC's Environmental Management Processes on Reserve.
2.1 Definitions
In this clause,
- Applicable Environmental Standard means the standard established to determine whether the environmental condition of land, including water and sediments, is suitable for the intended land use. The standard for such a determination is the standard established by the Canadian Council of Ministers of the Environment, or in the absence of a Canadian Council of Ministers of the Environment standard, the provincial or territorial standard in the province or territory in which the Reserve is being created
- Indemnification Agreement means an Agreement that sets out terms satisfactory to ISC on the following matters:
- a release of Canada from liability for any existing and future claims relating to the environmental condition of the Proposed Reserve Land
- an indemnity by the First Nation against such claims
- an agreement by the First Nation to impose appropriate land use restrictions through land use plans and by-laws
- the provision of funds or security for remediation
- any necessary ongoing monitoring or future remediation requirements
- any other conditions deemed necessary by ISC in the circumstances
2.2 General policy
It is the policy of ISC to avoid the acquisition of contaminated land for Reserve Creation. Acquisition of contaminated land will only be considered where the level of contamination is consistent with the intended use, the risks to human health and the environment are minimal, the risks to Canada are manageable, and there is a strong business case supporting Reserve Creation.
2.3 Environmental Site Assessment
- An Environmental Site Assessment (ESA) must be conducted in accordance with ISC's Environmental Management Processes on Reserve to determine the environmental condition of the Proposed Reserve Land. The ESA identifies past or present activities that might have adversely affected the environmental condition of the Proposed Reserve Land. The ESA should include information on the nature, scope and limitations of the assessment
- If ISC prepares or contracts for the preparation of the ESA, ISC shall provide a copy to the First Nation. If the First Nation contracts for the preparation of the ESA, the First Nation shall provide a copy to ISC
- If the ESA identifies some contamination, but determines that the environmental condition of the Proposed Reserve Land meets the Applicable Environmental Standard for its intended use following Reserve Creation, ISC may consider recommending Reserve Creation provided that:
- in the case of industrial or commercial use, a lease will be put in place containing environmental terms and a federal regulatory regime is in place to govern the use following Reserve Creation
- the First Nation is fully apprised of the condition of the Proposed Reserve Land and has received independent expert advice
- the First Nation has, by Band Council Resolution and, if requested by ISC, band vote, approved the acquisition of such land on an as-is basis
- if requested by ISC, the First Nation has entered into an Indemnification Agreement on terms satisfactory to ISC
- Where the ESA determines that the environmental condition of the Proposed Reserve Land does not meet the Applicable Environmental Standard for the intended use following Reserve Creation, ISC will reject the Reserve Creation Proposal but may reconsider it at a later date if the land is remediated to the Applicable Environmental Standard or the First Nation has identified a party that has accepted financial responsibility for addressing known or suspected environmental contamination and the First Nation and Canada are satisfied by the assurance offered by the party. Where either the vendor of the land or the First Nation undertakes the remediation, the First Nation must provide satisfactory evidence to ISC of the remediation to the Applicable Environmental Standard, supported by an environmental consultant's report. Where, in rare cases, ISC is responsible for remediation, the department must ensure that satisfactory remediation has been completed. In all cases, the remediation should be well documented and the documentation retained on file by ISC
2.4 Environmental review of a proposed project
- Where there is a proposed activity or project contemplated for the Proposed Reserve Land, ISC may not be able to proceed with acquisition of the Proposed Reserve Land or with a recommendation for Reserve Creation until an environmental review with respect to the activity or project has been completed in accordance with the applicable law and a decision has been made by the appropriate authority that the activity or project is not likely to cause significant adverse environmental effects or that the significant environmental effects that it is likely to cause are justified in the circumstances
- In the case of certain projects, ISC may not be able to recommend Reserve Creation unless there is a federal regulatory regime in place to govern the activity or project, and the First Nation should be advised accordingly. An Indemnification Agreement may also be required in some circumstances
- See ISC's Environmental Management Processes on Reserve for more detail on environmental assessment of activities or projects
- Designations are usually required for activities or projects. See ISC's Designations Policy for more detail on designations
3.0 Improvements to Proposed Reserve Land
First Nations may want to discuss any improvement on Proposed Reserve Land with ISC to identify any potential concerns or issues that may have further impacts on timelines or resources and should discuss with ISC any Indian Act requirements, including designations.
4.0 Other federal departments and agencies
4.1 As part of the ATR process ISC may need to notify other federal departments and agencies of the Reserve Creation Proposal.
5.0 Existing encumbrances or charges
- As provided in clause 5.1.1 of Directive 10-2: Reserve Creation Process, the First Nation must include in its Reserve Creation Proposal the results of investigations identifying existing encumbrances or charges, third party interests or rights both registered or unregistered, such as leases, licenses, permits, easements, rights of way, etc. normally achieved by a title search, provincial or territorial canvass, or site visit and include supporting documentation if applicable
- Following receipt of the Reserve Creation Proposal and prior to issuing the Letter of Support, due diligence will be undertaken by Justice Canada to identify all encumbrances or charges and other title issues and to report on title to ISC
- Following issuance of the Letter of Support, all title issues must be resolved and existing encumbrances or charges should be extinguished, or replaced, or minimized such that Justice Canada is satisfied that the Crown will receive good title to the Proposed Reserve Land
- In certain circumstances, acquiring title or right of ownership to Proposed Reserve Land subject to an encumbrance or charge may be considered
- Before Reserve Creation, the First Nation must resolve any issues related to lawful possession or rights for First Nation members occupying Proposed Reserve Land and pursuant to section 22 or 23 of the Indian Act
6.0 Third party access
- Before Reserve Creation, in conjunction with ISC, the First Nation must address:
- access to any third-party land that would be landlocked by the Reserve Creation
- access to utilities for that third-party land
- If a third party has subsurface rights in the Proposed Reserve Land, the First Nation must negotiate access over the Proposed Reserve Land to exercise those rights, or a buy-out of those rights, before Reserve Creation
- If a third party owns the Mines and Minerals in the Proposed Reserve Land and intends to exploit the Mines and Minerals, the First Nation must negotiate access to the Mines and Minerals in the Proposed Reserve Land and have written consent of that party to a surface only Reserve, or a buy-out of the sub-surface title or right must be completed prior to the surface land being granted Reserve status
- The First Nation has the lead role in the negotiations on third party access issues. Where requested, ISC may provide facilitative or technical assistance in support of negotiations
7.0 Land descriptions
- Before recommending Reserve Creation, parcel boundaries will be described in accordance with chart A appended to the current Framework Accord between ISC and the Department of Natural Resources Canada
- A land description may include a survey
8.0 Provincial or territorial considerations
- While provinces or territories must be consulted, they have no general or unilateral veto with respect to a Reserve Creation Proposal
- Provincial or territorial concurrence is required for the return of unsold surrendered land within the province or territory where the unsold surrendered land is under provincial or territorial title, for example, in Ontario, pursuant to the Indian Lands Agreement Act, 1986
- The First Nation is encouraged to initiate discussions with the province or territory as early as possible regarding a Reserve Creation Proposal
- Before a Letter of Support is issued, the First Nation or ISC may notify the province or territory in writing of the Reserve Creation Proposal and give the opportunity to respond to any potential impacts and issues for discussion with the First Nations within a 90-day period
- It is not expected that these issues need to be resolved at this stage. These issues may inform the content of the Letter of Support and will ISC in assessing the criteria of the Reserve Creation Proposal
- Further discussion of issues raised by the province or territory should not unreasonably delay the Reserve Creation
9.0 Essential Services
Canada will consider adding lands to Reserve where:
- There is no immediate need for Services
- The First Nation has a Services agreement
- Service agreement negotiations are at an advanced stage
- There is an operational and funding plan to put Services in place
- The First Nation will be providing Services
Canada recognizes that First Nations need flexibility and that there may be a variety of approaches to provide Services in future.
Canada recognizes that First Nations could need support to ensure Services are provided. Where a First Nation's Services plan identifies a regional government or municipality as a primary service provider, Canada will assist in the Services negotiations at the request of the First Nation and the First Nation may request that the province or a municipal organization identify lands and services facilitators to assist with the negotiation of Services.
Directive 10 – 1, Annex B: Special circumstances policy requirements
1.0 Accretion and Erosion
1.1 In this clause,
Accretion means the imperceptible and gradual addition to land by the slow action of water.
Erosion means the imperceptible and gradual loss of land by the slow action of water.
1.2 Where the gradual movement of water boundaries occurs on Reserve lands:
- Any locatee or interest or right holder benefits from any Accretion or suffers any loss due to Erosion
- Any lands accreting to a Reserve takes on the characteristics of the Reserve and any lands lost by Erosion lose the characteristics of the Reserve
- No Ministerial Order is required to change the boundary of the Reserve unless there are exceptional or controversial circumstances such as litigation or contentious relations between parties. These exceptional or controversial circumstances will be determined on a case by case basis
1.3 For greater certainty, Accretion and Erosion do not apply to flooding.
2.0 Natural disasters
2.1 Reserve Creation Proposals that are made as a result of natural disasters such as flooding will be considered on a case by case basis. These may include the use of replacement lands where an Agreement has been reached.
2.2 A proposal made under these circumstances will be assessed in accordance with the Reserve Creation Proposal Criteria set out in Annex A of Directive 10-1: Additions to Reserve/Reserve Creation. In addition, such proposals resulting from a natural disaster may require consideration of the following:
- The risk involved if the community remains at the original site
- The nature and extent of future risk
- Extent of preventative or remedial action required
- The cost of undertaking preventative or remedial measures compared to the cost of relocation
- The overall benefits to the community for each option
3.0 Subsurface rights
3.1 These directives do not authorize Reserve Creation which consists of subsurface rights only. These directives do authorize Reserve Creation for specific portions of subsurface rights described in clauses 4.0 and 5.0 of this annex.
3.2 When the land being set apart as Reserve is subject to a provincial or territorial exception in the surface title or right of ownership, every effort should be made to include the mineral rights underlying the exception even if this makes the subsurface rights greater than the surface rights.
4.0 Partial subsurface interest or rights additions
4.1 In this clause,
Partial Interests or Rights in Mines and Minerals means that a First Nation would acquire only a part of an interest or right in Mines and Minerals. For example, if a ¼ interest or right is purchased, only that ¼ interest or right can be set apart as Reserve providing that the conditions set out in this clause are met.
4.2 Where First Nations seek Reserve Creation to acquire Partial Interests or Rights in Mines and Minerals, the following conditions apply:
- The surface of the land described in the Reserve Creation Proposal must be Reserve
- Title or right of ownership to the Partial Interest or Right in the Mines and Minerals must be acquired by the First Nation and transferred to Canada before Reserve Creation
- The First Nation must be fully informed of the complexities of dealing with Partial Interests or Rights in Mines and Minerals
- A Partial Interest or Right in Mines and Minerals cannot be explored or exploited without obtaining the appropriate provincial or territorial instrument, where necessary, including the written consent of each partial interest or right holder
- All the owners of the partial subsurface interests or rights must sign a joint agreement before Canada proceeds with Reserve Creation. This agreement must detail the conditions under which this partial interest or right would be held and how it would be managed for the group of owners
5.0 Small mineral additions
5.1 In limited circumstances Reserve Creation may be considered for subsurface right, for example, Mines and Minerals, where the surface land is not Reserve. This may arise where a province or territory excludes the surface land from the transfer to Canada for Reserve Creation. The common provincial or territorial exclusions to the surface title or right of ownership are public roads, highways, certain water bodies and water courses.
5.2 Reserve Creation Proposals for subsurface interests or rights may be greater than the surface rights due to the exclusions by the province or territory from the surface title or right of ownership. These subsurface rights can include Mines and Minerals which are potentially valuable resources for First Nations. The following would create this situation:
- The province, territory or Local Government holds the title or right of ownership to the surface while a private individual holds title or right of ownership to the subsurface. The province, territory or Local Government is willing to transfer its interest or right to the surface for the purpose of granting Reserve status but wishes to reserve a portion for purposes such as public roads, highways, certain water-bodies and water courses. However, the subsurface owner is willing to transfer the entire underlying subsurface interest or right. This will result in a lesser amount of surface rights being granted Reserve status than subsurface rights
- A private individual holds title or right of ownership to both the surface and subsurface and is willing to transfer this interest or right for the purpose of granting Reserve status to the land. The Mines and Minerals may be included with the surface title or may be held under a separate subsurface title. However, the province or territory has the option of reserving a portion of the surface title or right of ownership for purposes such as public roads, highways, certain water-bodies and water courses. This will result in a lesser amount of surface rights being granted Reserve status than subsurface rights
- Either the province or territory, or a private individual, has title or right of ownership to the surface and the province or territory holds title or right of ownership to the subsurface. The province or territory may, upon negotiated agreement, choose to transfer subsurface rights while reserving portions of the surface title or right of ownership to itself for purposes such as public roads, highways, certain water-bodies and water courses. This will result in a lesser amount of surface rights being granted Reserve status than subsurface rights
6.0 Correcting a Reserve Creation
6.1 Where provincial or territorial Crown land has been acquired and set apart as a Reserve by an Order in Council or Ministerial Order and the surface or subsurface rights are unclear, both an amending Order in Council from the province or territory and an amending Ministerial Order from Canada are required to clarify the rights. Where small amounts of mineral rights were purchased with the intention of Reserve Creation but this has not been done, an omnibus Order in Council or Ministerial Order may be used.
7.0 Joint Reserves
A Reserve Creation Proposal for the establishment of a Joint Reserve will be considered where First Nations governance and management of a Joint Reserve have been addressed.
Directive 10 – 1, Annex C: Guidelines for First Nations-Local Government agreements
1.0 Objectives
These guidelines are intended to assist in creating long term, functional and productive relationships between First Nations and Local Governments with respect to Reserve Creation development and implementation. First Nations and Local Governments should work together collaboratively to resolve issues of mutual interest and concern, with a view to building stronger communities, improving standards of living and cooperating on municipal and other services.
2.0 Definitions
Please refer to Directive 10-1: Additions to Reserve/Reserve Creation for an explanation of certain terms used in these guidelines.
3.0 Requirements
3.1 As described in Directive 10-1, annex A, clause 9.0 of these directives, a First Nation-Local Government agreement may be necessary to address the provision of services, by-law compatibility, a consultation and dispute resolution process for matters of mutual concern, or potential net tax loss adjustments.
3.2 The following outlines and provides guidance on important aspect of the Reserve Creation process.
4.0 Relationship building
4.1 Fostering positive working relationships creates strong communities and helps to provide improved services to all community members both on and off Reserve. Cooperation between First Nations and Local Governments can result in numerous benefits such as:
- improving levels of service
- realizing financial savings
- building a stronger labour force
- enhancing social standards
- providing growth and new opportunities to both First Nation and Local Government communities
- improving intergovernmental relationships
4.2 Local Governments provide many infrastructure services to their communities. When a First Nation's Reserve land base is expanded and services cannot be provided solely within the boundaries of the Reserve, agreements between the First Nation and the Local Government may be negotiated to ensure that services continue to be provided to the land. Canada is not a signatory to any service agreements that are entered into between First Nations and Local Governments.
4.3 While both First Nations and Local Ggovernments represent broader community interests, their approaches to decision making, governance structure, values, beliefs and culture may vary significantly and as a result, this can lead to misunderstandings. Differences also exist with respect to each community's decision making process, whether based in tradition or legislation. First Nations and Local Governments may also have different methods of interacting with their community within their decision making processes.
4.4 The creation of protocols or memoranda of understanding may assist by outlining broad principles that both parties will adhere to in working together, to define the relationship and goals of the parties, recognize each other's jurisdiction, identify the process for maintaining the relationship, working groups or forums, joint decision making and provide for dispute resolution.
4.5 One of the most important factors in establishing and maintaining good intergovernmental relations is the development of positive relationships through open communication and face-to-face meetings. Formal and stable processes are useful tools to promote understanding and cooperation and to develop mutually beneficial solutions.
5.0 By-law compatibility
5.1 By-law compatibility and harmonization helps to set out a common process for 2 or more neighbouring governments to coordinate their approaches to land use and development. Neighbouring governments are interdependent which requires that they collaborate and collectively plan for and manage land use, economic development, as well as infrastructure services, such as water, sewer, waste and transportation.
5.2 By-laws and land use plans enacted by a First Nation and Local Government need not be the same but should strive for compatibility to achieve objectives that are acceptable to all parties. Joint Local Government and First Nation committees may be created to develop guidelines on compatible by-laws, work in partnership to review by-laws and provide a collaborative forum to air concerns and make recommendations.
5.3 Joint land use planning committees may provide an effective means through which First Nations and Local Governments can discuss their respective issues and identify common goals and objectives. Cooperation in land use planning and ensuring compatibility on adjacent lands is of mutual interest for both First Nations and Local Governments.
5.4 Additional protocols may also be established between the First Nation and the Local Government to ensure that regular meetings and ongoing information sharing will occur beyond the term of the elected governments. It is also the representation of a long term commitment of both governments to work together.
5.4.1 A protocol or process document may address at a minimum issues such as:
- consultation
- engagement
- costs
- services
- compatibility of uses
- methods for implementation
- decision making processes
- creation of implementation committees or working groups
5.4.2 A First Nation and Local Government may wish to achieve by-law compatibility in areas such as:
- land use or zoning standards
- building and safety standards
- public utilities
- animal control
- health and safety
- traffic regulation
- property maintenance
6.0 Service agreements and net tax loss adjustment
6.1 Each province or territory has a municipal act or code which specifically defines which services each municipality is responsible for. The level of service provided by each Local Government varies across Canada and is completely dependent on the size of the Local Government and what level of services it may afford. In order to fund services provided to residents, a Local Government levies taxes on properties within their boundaries as a source of revenue.
6.2 When a Reserve is created or lands are added to Reserve within or adjacent to Local Government boundaries, Local Governments no longer levy property taxes nor are they required to provide services on Reserve lands. However, First Nations may request services in order to complete the requirements of a Reserve Creation Proposal. In addition, Local Governments may request that a one-time payment may be negotiated between the First Nation and the Local Government to offset the difference in property tax revenue.
6.3 First Nations and Local Governments have similar goals and objectives in relation to the provision of services to their residents. Both governments need to work together to ensure that safe, reliable and cost effective services are provided. Effective land use planning and coordination can help to foster stable servicing relationships between a First Nation and Local Government.
6.4 Where a First Nation has determined that it is unable to physically service the Proposed Reserve Land, the First Nation may seek to purchase services from a neighbouring Local Government rather than supply the necessary services to the Reserve on its own. In such a case, the First Nation will have to request the required services from the Local Government and enter into negotiations to conclude a Municipal Service Agreement (MSA).
6.5 A Municipal Service Agreement may include the following items:
- A description of the services that the Local Government is able and willing to supply to the First Nation
- The basis for the charges levied by the Local Government
- Payment due dates
- The manner in which the First Nation will be billed for the services
- Fees for administration and legal costs
- Access by the Local Government to install, maintain and operate the services
- Access for emergency services, including fire protection
- Upgrading, improvement, replacement or major repairs respecting services
- Costs for related engineering studies
- Impacts of major development on the Reserve which may affect provision of current or future municipal services
6.6 Where a Reserve Creation may impact a Local Government's property tax revenue arising from the loss of taxation authority over Proposed Reserve Lands, the Local Government may request the negotiation of a net tax loss adjustment payment.
6.7 A reasonable calculation of the net tax loss adjustment payable by the First Nation to a Local Government may be determined by consideration of the following factors:
- Any funds the Local Government will receive from a Municipal Services Agreement with the First Nation
- Any savings which will result from a reduced delivery of services following the granting of Reserve status
- Agreement on a reasonable determinate time period for the calculation of net tax loss adjustment that considers the length of time the Local Government has been formally advised of the Reserve Creation Proposal and the estimated or known time that the Reserve Creation will occur
- The gross amount of taxes currently assessed on the land to be set apart as reserve, limited to the municipal share of annual taxes, excluding school and hospital taxes
- Any funds the Local Government is receiving in provincial equalization payments for the Proposed Reserve Creation Lands
- The relative size of the loss in relation to the total tax revenues of the Local Government
6.8 Net tax loss adjustment payment is not required for school boards where they are already funded for tuition costs for on-Reserve students through other funding arrangements.
6.9 ISC is not a party to any agreement for net tax loss adjustment payment.
7.0 Dispute resolution
7.1 Dispute resolution is an important element of working relationships that enables both parties to work through differences of opinion and reach agreement or compromise on important issues. When issues or disputes arise, both informal and formal alternate dispute resolution mechanisms should be in place to resolve the issue. All parties need to believe that for the good of each community, a form of compromise may be necessary and every attempt should be made to create a win-win solution.
7.2 Canada promotes a reconciliation-focused approach when First Nations and Local Governments, provinces, territories or third parties are seeking to resolve issues related to Reserve Creation. The process should include a facilitative mechanism informed by First Nation dispute resolution mechanisms.
7.3 The parties may also agree to enter into a dispute resolution process that is binding in nature, such as arbitration, where the matter in dispute is referred to a third party for review. The third party determines on how to settle the disagreement and the final decision is usually binding on all parties.
7.4 Procedural details of dispute resolution processes that may be addressed in a First Nation-Local Government agreement may include:
- authority of the dispute resolution body to call meetings and conduct hearings
- authority of the dispute resolution body to review and examine by-laws, reports and minutes of the Local Government and First Nation
- the effect of the decision of the dispute resolution body: recommendation or binding decision
- timeframe for the dispute resolution process
- the manner in which the decision will be reached: majority vote, consensus or another method
- the agreement should specify how costs for dispute resolution will be shared
8.0 Additional resources
8.1 The National Aboriginal Lands Managers Association provides assistance to First Nations through training technical expertise on the Additions to Reserve process and other land management related activities.
8.2 The First Nation Tax Commission is able to provide technical assistance to support service agreement and tax loss negotiation processes, including the analysis of net tax loss adjustment and facilitation, tools and training to support service agreement negotiations.
8.3 The Tulo Centre of Indigenous Economics also offers university accredited courses related to implementing First Nation tax powers, negotiating service agreements, developing economic strategies and plans for First Nations lands and communications with Local Governments and stakeholders.
8.4 The Federation of Canadian Municipalities, through the Canadian Infrastructure Partnership Program, has developed a number of tools to assist with navigating the process of negotiating First Nation-Local Government service agreements.
Directive 10 – 2: Reserve Creation Process
1.0 Effective dates
1.1 This directive on the Reserve Creation process has been in effect since July 27, 2016, and the administrative updates are effective as of December 1, 2024, and applies to all Reserve Creation Proposals received after this date.
1.2 Reserve Creation Proposals submitted prior to July 27, 2016, will be processed in accordance with Directive 10-3: Additions to Reserve/Reserve Creation Transition Guidelines for regional offices.
2.0 Application
2.1 This directive applies to employees of ISC and provides guidance to First Nations with respect to Reserve Creation Proposals, including First Nations operating under the Framework Agreement on First Nation Land Management and the Framework Agreement on First Nation Land Management Act.
2.2 This directive sets out the process to be followed for Reserve Creation.
2.3 Definitions used in this directive are found in Directive 10-1, clause 4.0 of this document.
3.0 References
3.1 Legislation and related policy instruments relevant to this directive are set out in Directive 10-1, clause 18.0 of this document.
4.0 Objectives
4.1 The objectives of this directive are set out in Directive 10-1, clause 7.0 of this document.
5.0 Requirements and responsibilities
5.1 Phase 1: Initiation
5.1.1 The Reserve Creation process begins when the First Nation submits a Band Council Resolution and the Reserve Creation Proposal to the ISC regional office seeking Reserve Creation. At a minimum, the Reserve Creation Proposal must include:
- whether the Reserve Creation Proposal is a legal obligation
- selection area
- land use: unless otherwise stated in an Agreement, the First Nation must describe the current and intended use of the Proposed Reserve Land
- where available, the offer to purchase, title search including, the registered owner(s) and a general description of the Proposed Reserve Land sufficient to identify location
- whether interests or rights in Mines and Minerals are to be included and, if so, the registered owner(s)
- whether an Environmental Site Assessment has been conducted on the Proposed Reserve Land
- results of investigations identifying existing encumbrances or charges normally achieved by a title search, provincial or territorial canvass or site visit, and including supporting documentation if applicable
- whether Services are required
5.1.2 If the Reserve Creation Proposal adds to an existing Reserve, the Band Council Resolution should set out the name and number of the existing Reserve. If the Reserve Creation Proposal involves the creation of a New Reserve, the proposed name and number of the New Reserve should be identified in the Band Council Resolution. Naming should be in accordance with the Geographical Names Board of Canada.
5.1.3 Reserve Creation Proposals must be submitted to the ISC regional office within which the majority of the First Nation's land is located, regardless of the selection area. Refer to link to resource 1 of this directive for a Reserve Creation Proposal Intake form.
5.1.4 The First Nation and ISC may discuss the Reserve Creation Proposal to assist the First Nation in the preparation of the Reserve Creation Proposal where appropriate.
5.2 Phase 2: Assessment and review
5.2.1 Upon receipt of a Reserve Creation Proposal, a written acknowledgement of receipt will be provided by the ISC regional office to the First Nation.
5.2.2 Following receipt, ISC will determine whether or not the proposal meets the minimum requirements set out in 5.1.1 of this directive. When that review is complete, ISC will advise the First Nation in writing of the results of the determination. If the Reserve Creation Proposal has not met the minimum requirements, the ISC regional office will advise the First Nation of the deficiencies to be addressed before the Reserve Creation Proposal will be considered further. Refer to resource 2 of this Directive for a Reserve Creation Proposal Development Checklist.
5.2.3 Once the Reserve Creation Proposal has met the minimum requirements, ISC will undertake the following additional assessment activities prior to issuing a Letter of Support to the extent possible, those activities will be done concurrently:
- Conduct a preliminary assessment and identification of requirements related to any potential Duty to Consult with Indigenous groups on the Proposed Reserve Land
- Identify any financial implications for Canada and any potential sources of government funding to assist the Reserve Creation Proposal
- Advise the province or territory and the Local Government of the Reserve Creation Proposal where the First Nation has not already done so
- Request a title report from Justice Canada to identify encumbrances, charges and any other title issues
5.2.4 Once the additional information, if required, has been obtained for the purpose of identifying issues that will need to be resolved before Reserve Creation, ISC will complete its assessment of the Reserve Creation Proposal and decide whether or not to issue a Letter of Support.
5.2.5 ISC's concurrent review and assessment activities, while requiring a necessary level of due diligence, should not unreasonably delay the decision whether or not to issue a Letter of Support. Where appropriate, ISC will advise the First Nation of the status of the assessment of a Reserve Creation Proposal, in accordance with any applicable ISC service standards.
5.2.6 The Regional Director General may issue a Letter of Support or reject the Reserve Creation Proposal. If a Letter of Support is to be issued, ISC will identify in the Letter of Support the Reserve Creation Proposal Criteria that must be satisfied before ISC will recommend Reserve Creation.
5.2.7 ISC will provide a written explanation for any Reserve Creation Proposal that will not be supported. Such explanation may include but is not limited to:
- Reserve Creation Proposal Criteria not able to be readily satisfied
- Minister's discretion not to recommend Reserve Creation
- ISC Reserve Creation Proposal implementation planning
5.3 Phase 3: Proposal completion
5.3.1 Where a Letter of Support is issued, the ISC regional office and the First Nation will work together to develop a work plan identifying the requirements to meet the Reserve Creation Proposal Criteria identified. ISC and the First Nation will clarify their respective roles and responsibilities within the process, for example, with respect to communications planning, Environmental Site Assessments, surveys, community planning requirements, mechanisms to address third party interests or rights, etc. Refer to resource 3 of this directive for information on Reserve Creation Joint Work Plans.
5.3.2 ISC will initiate an annual review of each Reserve Creation Proposal with the First Nation to determine whether work plan objectives have been met. Based on this review, the work plan requirements may be revised.
5.3.3 Once all of the Reserve Creation Proposal Criteria have been satisfied, the First Nation will ensure that all of the required information has been forwarded to the ISC regional office and will advise ISC that the requirements set out in the Letter of Support have been satisfied.
5.3.4 Transfer of administration and control from a province or territory or acquisition of the fee simple title or right of ownership is to be completed in accordance with the Federal Real Property and Federal Immovables Act and its regulations.
5.3.5 The ISC regional officer will verify that the Reserve Creation Proposal is complete, confirm the number and name of the proposed Reserve and notify the First Nation that the Reserve Creation Proposal will be submitted to the Minister.
5.4 Phase 4: Approval
5.4.1 Regional ISC staff will prepare the Ministerial Order submission requesting Reserve Creation. The Ministerial Order submission is sent to the Minister who may reject or approve the Ministerial Order.
5.4.2 If the Ministerial Order is granted, it will be registered in ISC's Indian Lands Registry and in any other relevant land registries. Regional ISC staff should arrange for the registration of all related land title documents in the Indian Lands Registry to be attached to, or accompany, the registration of the Ministerial Order.
5.4.3 The ISC regional office will notify the First Nation and other relevant parties of the Reserve Creation and provide each with the registration particulars as required.
6.0 Enquiries
To learn more on this Directive or to obtain any of the above-noted references, contact:
Email: infopubs@sac-isc.gc.ca
Phone: (toll-free) 1-800-567-9604
Resource 1: Reserve Creation Proposal Intake
The Reserve Creation Proposal Intake form is used as a tool to consolidate key information about the ATR proposal. Please Click on the Land management section on the ISC forms by category page to download the Additions to Reserve/New Reserve Proposal Intake. If you have any issues, or would like to register for an account to access the National Additions to Reserve Tracking System to submit and track your proposal online through the portal instead, contact your regional office.
Resource 2: Reserve Creation Proposal Development Checklist
Section 5.1.1 of Directive 10 – 2, Reserve Creation Process of the ATR directives state that the Reserve Creation process begins when the First Nation submits a Band Council Resolution (BCR) and a Reserve Creation Proposal to ISC seeking Reserve Creation.
To meet the minimum requirement, the Reserve Creation Proposal must include a BCR and the 8 elements that are listed below in the checklist. The checklist tool below will be used by regional ISC staff to ensure that the First Nation has submitted all applicable documents for phase I in the ATR directives.
To use the checklist below, gather all items that the First Nation has sent to the ISC regional office. Place a checkmark in the Received column if you have the item or place a checkmark in the Not received column if the item has not been obtained.
| Band Council Resolution | Received | Not Received |
|---|---|---|
| Band Council Resolution (BCR) Document |
| Minimum Reserve Creation Proposal Items | Received | Not Received |
|---|---|---|
| Whether the Reserve Creation Proposal is a legal obligation | ||
| Selection area | ||
| Land use: unless otherwise stated in an agreement, the First Nation must describe the current and intended use of the Proposed Reserve Land | ||
| Where available, the offer to purchase, title search including, the registered owner(s), and a general description of Proposed Reserve Land sufficient to identify location | ||
| Whether interests or rights in mines and minerals are to be included and, if so, the registered owner(s) | ||
| Whether an Environmental Site Assessment has been conducted on the Proposed Reserve Land | ||
| Results of investigations identifying existing encumbrances or charges normally achieved by a title search, provincial or territorial canvass, or site visit and including supporting documentation if applicable. | ||
| Whether Services are required |
Resource 3: Reserve Creation Joint Work Plan
Purpose:
Section 5.3.1 of Directive 10 – 2, Reserve Creation Process in the ATR directives state that regional ISC staff and the First Nation will work together to develop a work plan once a Letter of Support has been issued.
Process:
Under the ATR directives, ISC will identify in the Letter of Support the requirements that must be satisfied before ISC will recommend Reserve Creation to the Minister. After the Letter of Support is issued, regional ISC staff and the First Nation will work together to develop a work plan outlining the requirements to meet Reserve Creation, timelines and their respective roles and responsibilities. The joint work plan will be entered into the National Additions to Reserve Tracking System (NATS).
Annual review and completion of file:
During the annual review of the ATR files, regional ISC staff will arrange to meet with the First Nation to determine whether work plan objectives have been met. In the case that work plan objectives have not been met, the work plan requirement may be revised.
In the case in which a First Nation has more than one ATR application, the First Nation may work with regional ISC staff to rank the submissions based on priority so that priorities can be considered as much as possible when processing ATR submissions for that First Nation.
Directive 10 – 3: Additions to Reserve/Reserve Creation Transition Guidelines
1.0 Principles
These guidelines will help to implement the revised ATR directives and support transition from the 2001 ATR policy. The following principles will guide transition activities:
- The application of the revised ATR directives will be efficient and fair, consider the respective workloads and capacity of the parties, focus on completing ATRs as quickly as possible, and optimize the advantages of the new process
- For all Reserve Creation Proposals within ISC as of July 27, 2016, First Nations will have the ability to opt into the revised ATR directives. All Reserve Creation Proposals submitted after July 27, 2016, will be processed according to the revised ATR directives, unless otherwise defined in an Agreement
- The prolonged application of the 2001 ATR policy will be minimized where possible
2.0 Purpose
2.1 The purpose of these guidelines is to provide information and support to Regional ISC staff and to First Nations using the Additions to Reserve/Reserve Creation Directives.
3.0 Transition process
3.1 As part of the launch of the 2016 directives, ISC will advise all First Nations, in writing, that new directives were developed and approved. The written notification will include:
- information to find the online copy of the 2016 directives
- the date the 2016 directives came into effect
- contact information for the First Nation to have a discussion with a regional ISC official and receive a briefing on the 2016 directives or to discuss the Reserve Creation Proposal process and next steps
3.2 ISC may hold regional information sessions so that First Nations may meet with ISC to discuss the changes introduced by the policy. If requested, ISC regional officials will meet one-on-one with a First Nation to discuss their respective ATR files.
3.3 ISC regional officials will partner with First Nations to conduct a file review to determine which files will continue to be processed in accordance with the 2001 policy and which ones will be transitioned to the 2016 directives. The file review will take into consideration whether an Approval in Principle has been issued under the 2001 policy. If an Approval in Principle has been issued, the Reserve Creation Proposal is likely nearing completion and for efficiency, it could proceed under the 2001 policy.
3.4 If an Approval in Principle has not been issued, ISC regional officials will work with the First Nation to ensure that the file contains the information required by the 2016 directives to proceed to a proposal assessment. ISC regional officials and the First Nation will review each Reserve Creation Proposal to identify any missing information. Where additional information is required, ISC regional officials will send a written request for the information to the First Nation.
3.5 Regardless of which directive is used, ISC regional officials will continue to partner and work with the First Nation to ensure Reserve Creation Proposals proceed in a timely manner.
3.6 In circumstances where a Reserve Creation Proposal is subject to an Agreement, such as a treaty land entitlement settlement Agreement, other specific claim Agreement or self-government Agreement, and where the criteria and requirements in the 2016 directives are inconsistent or in conflict with the provisions in the Agreement, the provisions of the Agreement will prevail to the extent of the inconsistency or conflict. Therefore, depending on the Agreement, the 1991, 2001 or the 2016 policy may be applied to these Reserve Creation Proposals.
4.0 Priority consideration
4.1 ISC will work to address First Nation priorities, where possible, when processing Reserve Creation Proposals during the transition period and under the 2016 directives.
4.2 First Nations will have the opportunity to identify their priority Reserve Creation Proposals and work with regional ISC officials to incorporate this information into the work plan.
4.3 First Nations representatives and ISC regional staff will work collaboratively to arrive at priorities and will be realistic about what can be achieved during the transition period.
5.0 Flow charts
The following flow charts outline the main steps in the transition process for all remaining 2001 policy Reserve Creation Proposals and for all new Reserve Creation Proposals as of July 27, 2016. The flow charts may be used by ISC as a guide to understand all the steps in the processes.
Flowchart 1: Transition Process for Existing Reserve Creation Proposals
Text description of Flowchart 1 - Transition Process for Existing Reserve Creation Proposals
Flowchart 1 contains an image that shows the Transition Process for Existing Reserve Creation Proposals.
The process begins when a regional officer contacts the First Nation to informally discuss their Reserve Creation Proposal. This discussion is followed by an introduction letter and a formal file review.
After the file review, there are three possible next steps:
- If a Reserve Creation Proposal is incomplete the ISC regional officer will assist the First Nation in completing the proposal or will close the file.
- If an Agreement in Principle has not been issued and the Reserve Creation Proposal is complete, the 2016 Additions to Reserve/Reserve Creation Policy Directive will be followed. This means letters will be sent to local and provincial governments (if this has not already been done) the duty to consult will be assessed, the Department of Justice will initiate review of encumbrances and any potential sources of government funding to assist the Addition to Reserve proposal will be identified.
Next, ISC regional offices will assess the Reserve Creation Proposal and prepare a recommendation to the Regional Director General. If the proposal is accepted, a letter of support will be issued. If the proposal is not accepted, a letter will be sent to the First Nation explaining why.
If the proposal is accepted, ISC regional officials and the First Nation will develop and implement a joint work plan to complete the Addition to Reserve. The Addition to Reserve submission will be submitted for consideration. If approved, the Addition to Reserve will be completed. - If an Approval in Principle has been issued, the First Nation will continue to follow the 2001 Additions to Reserve/New Reserves Policy which includes assessing the duty to consult. The Addition to Reserve will be completed and a reserve created.
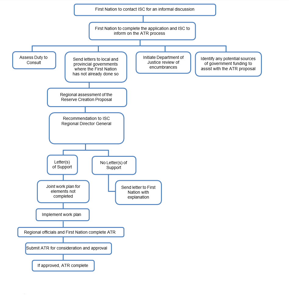
Flowchart 2: Process for initiating Additions to Reserve/Reserve Creation Proposals
Text description of Flowchart 2 - Process for initiating Additions to Reserve/Reserve Creation Proposals
Flowchart 2 contains an image that shows the Process for Initiating Reserve Creation Proposals.
The process begins when a First Nation contacts the ISC regional office for an informal discussion on the Additions to Reserve/Reserve Creation Policy Directive. The First Nation will be required to complete an application and ISC will confirm receipt of the application. Regional officials will assess the duty to consult, send letters to Local/Provincial Governments (where the First Nation has not already done so), initiate a review of encumbrances by the Department of Justice and identify any potential sources of government funding to assisting with the Reserve Creation Proposal.
Following the completion of these activities, ISC regional officials will assess the Reserve Creation Proposal and prepare a recommendation to the Regional Director General.
If the proposal is accepted, a letter of support will be issued. If the proposal is not accepted, a letter will be sent to the First Nation explaining why.
If the proposal is accepted, ISC regional officials and the First Nation will develop and implement a joint work plan to complete the Addition to Reserve. The Addition to Reserve submission will be submitted for consideration. If approved, the Addition to Reserve will be completed.
6.0 Enquiries
For additional information on this directive or to obtain any of the above-noted references, contact:
E-mail: infopubs@sac-isc.gc.ca
Phone: (toll-free) 1-800-567-9604